ZSK TOPICS
 事務局からのお知らせ

 

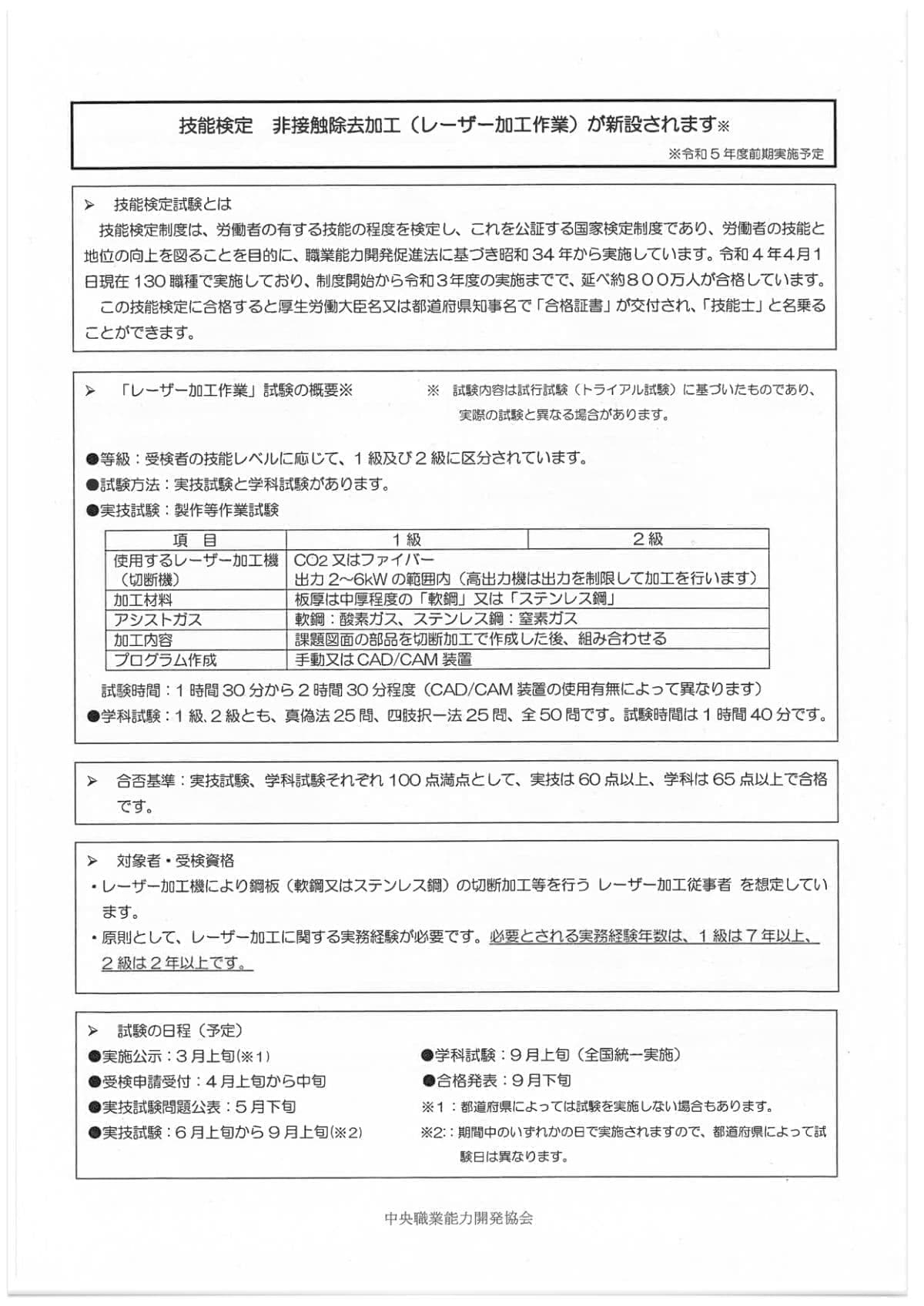
技能検定にレーザー加工作業が新設されます

2023.2.1

技能検定試験とは

  • 技能検定制度は、労働者の有する技能の程度を検定し、これを公証する国家検定制度であり、労働者の技能と地位の向上を図ることを目的に、職業能力開発促進法に基づき昭和34 年から実施しています。令和4 年4 月1日現在130 職種で実施しており、制度開始から令和3 年度の実施までで、延べ約800 万人が合格しています。
  • この技能検定に合格すると厚生労働大臣名又は都道府県知事名で「合格証書」が交付され、「技能士」と名乗ることができます。 

 
「レーザー加工作業」試験の概要

  • 等級:受検者の技能レベルに応じて、1 級及び2 級に区分されています。
  • 試験方法:実技試験と学科試験があります。
  • 実技試験:製作等作業試験
    • 使用するレーザー加工機:CO2またはファイバー。出力2〜6KWの範囲内
    • 加工材料:板厚は中厚程度の「軟鋼」または「ステンレス鋼」
    • アシストガス:軟鋼:酸素ガス、ステンレス鋼は窒素ガス
    • 加工内容:課題図面の部品を切断加工で作成した後、組み合わせる
    • プログラム作成:;手動又はCAD/CAM装置
  • 試験時間:1時間30分から2時間30分程度(CAD/CAM 装置の使用有無によって異なります)
  • 学科試験:1 級、2 級とも、真偽法25 問、四肢択一法25 問、全50 問です。試験時間は1 時間40 分です。

 
合格基準

  • 実技試験、学科試験それぞれ100 点満点として、実技は60 点以上、学科は65 点以上で合格です。

 
対象者・受験資格

  • レーザー加工機により鋼板(軟鋼又はステンレス鋼)の切断加工等を行うレーザー加工従事者を想定しています。
  • 原則として、レーザー加工に関する実務経験が必要です。必要とされる実務経験年数は、1 級は7 年以上、2 級は2 年以上です。

 
試験の日程

  • 実施公示: 3 月上旬(※ 1)
  • 受検申請受付: 4 月上旬から中旬
  • 実技試験問題公表: 5 月下旬
  • 実技試験: 6 月上旬から9 月上旬(※ 2)
  • 学科試験: 9 月上旬(全国統一実施)
  • 合格発表: 9 月下旬
    1. :都道府県によっては試験を実施しない場合もあります。
    2. :期間中のいすれかの巳で実施されますので、都道府隈によって試験日は異なります。

 
試験範囲

  • 後日、実技と学科の試験範囲「非接触除去加工技能検定試験の試験科目及びその範囲並びにその細目」が厚生労働省のホームページに掲載されます。
以上